Mapa macroeconomia MACRO 7/7/2021 Editando MACROECONOMIA Mapa Mental Studocu
Newpost

Mapa macroeconomia MACRO 7/7/2021 Editando MACROECONOMIA Mapa Mental Studocu

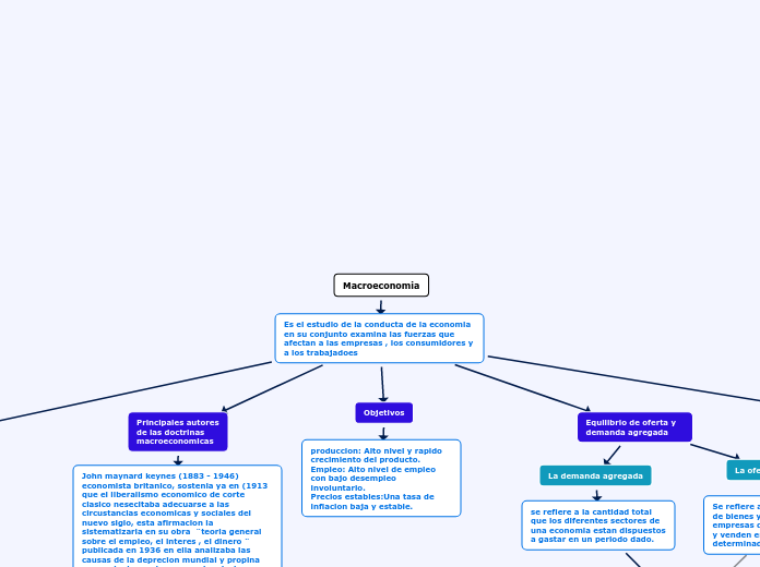
Macroeconomía. La macroeconomía se centra en el desempeño económico: los cambios en la producción, la inflación, las tasas de interés y los tipos de cambio, y la balanza de pagos. La reducción de la pobreza, la equidad social y el crecimiento sostenible solo son posibles con políticas sólidas. Macroeconomía (i) Panorama general.. De modo que, la macroeconomía hace referencia al área de estudio de la economía que se centra en evaluar y analizar las condiciones y comportamientos económicos de un país o una región en concreto. Este campo de estudio puede ser fácilmente inferido si consideramos su respectivo prefijo, macro; grande, haciendo referencia al estudio y el.


Mapa MACROECONOMIA

Mapa MACROECONOMIA


INFOGRAFIA DE ECONOMIA , MACROECONOMIA Ser

INFOGRAFIA DE ECONOMIA , MACROECONOMIA Ser eficiente alcanzando todos los objetivos y haciendo


Las variables macroeconómicas del mercado, ¿cuáles

Las variables macroeconómicas del mercado, ¿cuáles son?


Macroeconomia

Macroeconomia


Introducción a la macroeconomía PIB, interés,

Introducción a la macroeconomía PIB, interés, precios, inflación. 4 de secundaria.


Macroeconomía PIB y Flujo Circular YouTube

Macroeconomía PIB y Flujo Circular YouTube


UN PRIMER VISTAZO A LA MACROECONOMIA

UN PRIMER VISTAZO A LA MACROECONOMIA Mapa Mental


Mapa mental de economia Esquemas y

Mapa mental de economia Esquemas y mapas conceptuales de Macroeconomía Docsity


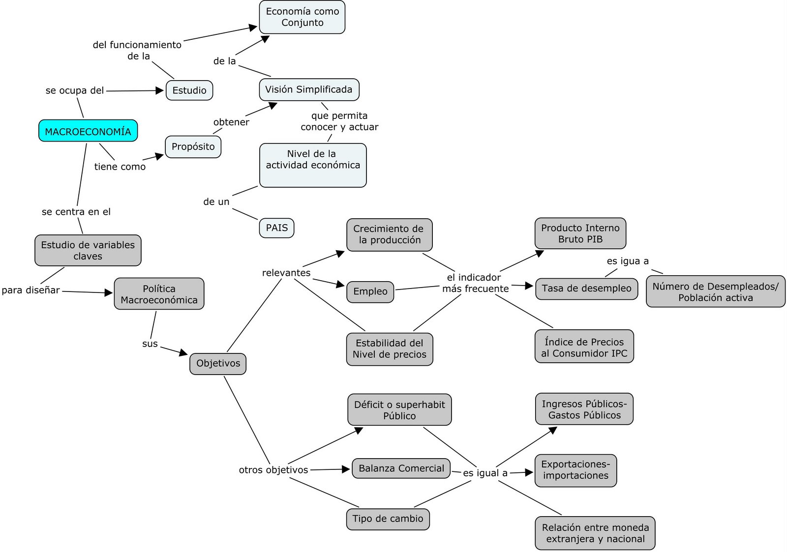
La macroeconomía es la parte de

La macroeconomía es la parte de la teoría económica que se encarga de estudiar los indicadores


Introduccion a la Macroeconomia

Introduccion a la Macroeconomia


Mapa macroeconomia MACRO 7/7/2021 Editando MACROECONOMIA

Mapa macroeconomia MACRO 7/7/2021 Editando MACROECONOMIA Mapa Mental Studocu


Macroeconomía y sus objetivos Economía 1

Macroeconomía y sus objetivos Economía 1


TEMA 1 INTRODUCCIÓN A LA MACROECONOMIA

TEMA 1 INTRODUCCIÓN A LA MACROECONOMIA ECONOMIA YouTube


Macroeconomia Mind Map

Macroeconomia Mind Map


¿Que es la macroeconomia? Macroeconomia

¿Que es la macroeconomia? Macroeconomia


Infografía macroeconomía ¿Qué es la macroeconomía?

Infografía macroeconomía ¿Qué es la macroeconomía? ¿Qué estudia? Variables Studocu


Introducción a la macroeconomía

Introducción a la macroeconomía


MACROECONOMÍA Y EL ESTUDIO DE LOS

MACROECONOMÍA Y EL ESTUDIO DE LOS INDICADORES GLOBALES


Macroeconomía

Macroeconomía


FUNDAMENTOS DE LA MACROECONOMÍA YouTube

FUNDAMENTOS DE LA MACROECONOMÍA YouTube

Resumen de la lección: introducción a la macroeconomía. Este artículo resume los objetivos de aprendizaje y los conocimientos fundamentales de la lección sobre la escasez. Aquí encontrarás términos y conceptos clave, así como ideas erróneas comunes y preguntas de discusión que te ayudarán a repasar lo que has aprendido.. Campo de estudio de la macroeconomía La macroeconomía analiza la población a partir de niveles de pobreza e inflación. La Macroeconomía aplica a grandes poblaciones como un país, una región, un continente o el mundo entero , y analiza factores económicos y sociales que impacten en la población a partir de niveles como pobreza , inflación, poder adquisitivo o cualidades económico.